个人简历
主页
课程
经验
联系
其他
Course!
Great minds have purpose
了解一下这些课程吧
李嘉汉
李嘉汉的个人简历
其实,我的愿望是世界和平!
毕业院校
广东职业技术学院
所在城市
佛山 高明
专业
物联网应用技术
年级
25届毕业生
联系我
Android应用开发
01
Android APP
在线购物
基于MQTT协议接入华为云物联网设备
华为物联网云设备app
物联网技术应用
02
阿里云
设备属性上传与下发
新大陆云
光照控制开关
深度学习
03
模型训练
模型准确率为0.945,迭代14次后开始趋于收敛
水果分类
模型测试预测香蕉,预测正确
物联网硬件技术
04
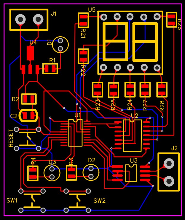
物联网数据采集器
PCB图
物联网数据采集器
PCB 2D效果图
物联网数据采集器
电路原理图
智能机器人编程
04
机器视觉
自动踢球
机器视觉
识别不同颜色的十字路口
射频识别技术应用
05
百科荣创射频设备
基于射频识别技术
低频识别卡号信息
基于射频识别技术
校园NFC读卡门禁系统
基于射频识别技术
校园食堂饭卡刷卡扣费
C#应用与开发
06
C#应用程序(1)
对数据进行增删查改、备份和还原
C#应用程序(2)
对数据进行增删查改、备份和还原
©2024 https://ytlds.top